华体会(中国)-华体会(中国) 华体会网页版登录入口 政策法规 产业市场 节能技术 能源信息 宏观环境 会议会展 活动图库 资料下载 焦点专题 智囊团 企业库
节能技术  中国节能产业网 >> 节能技术 >> 节能案例 >> 正文
节能型尿素生产技术
来源:中国节能产业网 时间:2015-5-26 10:56:00 用手机浏览

一、技术名称:节能型尿素生产技术

二、技术所属领域及适用范围:水溶液全循环尿素生产装置改造或新建

三、与该技术相关的能耗及碳排放现状

目前,我国氮肥行业的吨尿素产品单耗为:氨580㎏、蒸汽1250㎏、循环水140m3、电140kWh,合成转化率65%。应用该技术可实现节能量4万tce/a,CO2减排约11万t/a。

四、技术内容

1.技术原理

(1)高压合成工序:

来自氨库的原料液氨,经液氨泵加压到20-23MPa后送往液氨预热器,被加热到70℃分为两路,一路约为总量80%的NH3、103℃甲铵液和来自CO2压缩机20-23MPa的CO2一起进入合成塔塔顶分布器;另一路约20%的NH3通过尿素合成塔底部进入,在塔内完成等温高压合成反应,反应产物从塔的顶部出来。

工业生产尿素的反应分两步进行,第一步由氨和二氧化碳反应生成中间产物氨基甲酸铵(简称甲铵),其反应式为:

2NH3(液)+ CO2(气)=NH4COONH2(液)+ Q1

第二步由甲铵脱水生成尿素,其反应式为:

NH4COONH2(液)=CO(NH2)2(液)+H2O(液)-Q2

第一步反应是一个可逆的强放热反应,生成氨基甲酸铵的反应速度比较快,容易达到化学平衡,且达到化学平衡后二氧化碳转化为氨基甲酸铵的程度很高。第二步反应是一个可逆的微吸热反应,需要在液相中进行,反应速度慢,需要较长时间才能达到化学平衡,即使达到化学平衡也不能使全部氨基甲酸铵都脱水转化为尿素。

(2)循环回收工序

从合成塔出来的反应混合物先后经过中压分解吸收(压力1.7 MPa)和低压分解吸收(压力0.3 MPa)后,尿素浓度达到67%左右,温度为140℃,然后送入蒸发系统;尿素尾气通过高效安全的尾气净氨处理后(氨含量小于1%)放空。

(3)蒸发工序

从低压循环系统来的尿素溶液送入逆流降膜式预浓缩器,以中压分解气作热源进行预浓缩,将尿液浓度从67%提高到85%;用膨胀蒸汽和蒸汽冷凝液作热源对85%尿液进行两段加热进行再浓缩,使尿液浓度从85%提高到95%,完成对尿素的一段蒸发。出一段蒸发器的尿液再经过二段蒸发加热器,浓缩至99.6%左右,送至尿素造粒塔进行造粒。

(4)解吸、水解工序

碳铵液由解吸泵送至解吸水解系统,采用蒸汽加热气提,使塔底排出的解吸净水中尿素及氨含量≤5ppm;解吸水解塔底出来的188℃解吸净水、解吸水解塔顶出来的160℃的解吸气分级利用于尿素分解工序,利于节省蒸汽、维持系统水平衡。

2.关键技术

(1)液相逆流换热式等温合成塔和尿素合成塔的优化运行;

(2)二次加热-降膜逆流换热应用于中压分解工艺;

(3)三段吸收-蒸发式氨冷-低水碳比尿素中压回收工艺;

(4)一段蒸发系统低位能热的利用;

(5)尾气净氨新工艺;

(6)高效尿素低压分解回收新工艺;

(7)节资-节能型尿素废水处理系统。

3.工艺流程

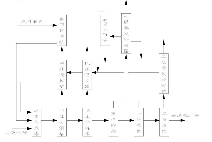
工艺流程见图1。

图1 水溶液全循环节能尿素生产工艺流程图

五、主要技术指标

1.吨尿素单耗:氨570㎏、蒸汽905㎏、循环水77m3、电125kWh;

2.合成二氧化碳转化率72%;解吸后净水中氨和尿素含量<5ppm。

六、技术鉴定、获奖情况及应用现状

该技术已通过四川省科技厅的技术鉴定,并成功应用于1000t/d尿素生产装置,节能效果显著,安全环保,生产设施先进。

七、典型应用案例

典型用户:四川金象化工产业集团股份有限公司

技术提供单位:四川金象赛瑞化工股份有限公司

典型案例1

建设规模:400t/d尿素生产装置的技术改造

主要技改内容:利用节能型尿素生产技术对日产400吨尿素装置中低压分解回收等系统进行节能改造,主要技改设备包括精洗器、预蒸发器和外冷器等。节能技改投资额960万元,建设期6个月。年节能9145tce,年节能经济效益799万元,投资回收期约1.2年。

典型案例2

建设规模:1000t/d尿素生产装置新建项目

主要技改内容:新建1000t/d尿素水溶液全循环生产装置,主要设备包括液相逆流换热式尿素合成塔、尿素中压吸收塔、卧式浸没式尾气吸收器、蒸发式冷凝器和解吸水解塔等。节能技改投资额15437万元,建设期1年。年节能2.1万tce,节能经济效益2310万元,投资回收期4年。

八、推广前景及节能减排潜力

水溶液全循环节能尿素生产技术适合新建尿素生产装置和对现有水溶液全循环装置进行节能增产改造,改造工作量小,投资较低,生产能力有较大提高,并可大幅度降低原材料消耗、消除环境污染,经济效益和环保效益显著。在国内水溶液全循环尿素生产企业进行节能增产改造,有广阔的推广前景。

目前我国尿素产能约6500万t/a。预计未来5年,该技术在行业内的推广潜力可达到8%,投资总额8亿元,节能能力11万tce/a,减排能力30万tCO2/a。


分享到:
相关文章 iTAG:
没有相关技术
频道推荐
服务中心
微信公众号

CESI
关于本站
版权声明
广告投放
网站帮助
联系我们
网站服务
会员服务
最新项目
资金服务
园区招商
展会合作
中国节能产业网是以互联网+节能为核心构建的线上线下相结合的一站式节能服务平台。
©2007-2016 CHINA-ESI.COM
鄂ICP备16002099号
节能QQ群:39847109
顶部客服微信二维码底部
扫描二维码关注官方公众微信