华体会(中国)-华体会(中国) 华体会网页版登录入口 政策法规 产业市场 节能技术 能源信息 宏观环境 会议会展 活动图库 资料下载 焦点专题 智囊团 企业库
能源信息  节能产业网 >> 能源信息 >> 风力发电 >> 正文
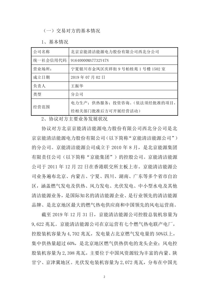
京能将收购3家新能源公司100%股权!
来源:北极星风力发电网 时间:2020/12/29 23:04:34 用手机浏览

北极星风力发电网获悉,京能清洁能源西北分公司日前与嘉泽新能签署框架合作协议,将收购3家新能源公司100%股权。分别如下:

1.宁夏博阳新能源有限公司100%股权,待宁夏嘉泽进行重组后将包含:宁夏红寺堡风电场嘉泽一期49.5MW项目、宁夏红寺堡风电场(大河乡耍艺山)嘉泽49.5MW项目、宁夏红寺堡风电场(大河乡磨脐子)嘉泽49.5MW项目、宁夏红寺堡风电场(大河乡小井子)嘉泽49.5MW项目、宁夏红寺堡风电场嘉泽青山49.5MW工程、宁夏嘉泽红寺堡大河乡光伏并网发电项目、宁夏嘉泽红寺堡大河乡30MWp光伏电站二期项目以及牛首山330kV升压站嘉泽资产;



2.宁夏恺阳新能源有限公司100%股权,待宁夏嘉泽进行重组后将包含:宁夏同心风电场嘉泽田家岭49.5MW风电项目、宁夏同心风电场嘉泽康佳湾49.5MW风电项目。



3.新疆嘉泽发电有限公司100%股权,含:鄯善东风电一场一期49MW风电场、鄯善东风电一场二期49MW风电场以及大唐220kV升压站嘉泽资产。



以下为公告原文:






分享到:
相关文章 iTAG:
山西省忻州五寨99.5MW李家坪风电项目成功并网
酒泉肃北县鲁能马鬃山第一风电场A区200MW风电项目并网
风电项目前期工作要求愈加严格 大容量低风速平价风机挑
中国能建在墨西哥签约首个风电项目
金风科技引领中亚风电市场进入4MW时代
辽宁开原市业民风电项目将落地
维斯塔斯中标中国多个风电项目!
河南新乡最大风电项目送电 可年省标煤7.61万吨
频道推荐
服务中心
微信公众号

CESI
关于本站
版权声明
广告投放
网站帮助
联系我们
网站服务
会员服务
最新项目
资金服务
园区招商
展会合作
节能产业网是以互联网+节能为核心构建的线上线下相结合的一站式节能服务平台。
©2007-2020 CHINA-ESI.COM
鄂ICP备19009381号-2
节能QQ群:39847109
顶部客服微信二维码底部
扫描二维码关注官方公众微信