华体会(中国)-华体会(中国) 华体会网页版登录入口 政策法规 产业市场 节能技术 能源信息 宏观环境 会议会展 活动图库 资料下载 焦点专题 智囊团 企业库
能源信息  节能产业网 >> 能源信息 >> 太 阳 能 >> 正文
通威未来四年达100GW电池+29万吨硅料产能
来源:通威股份 时间:2020/2/12 22:03:26 用手机浏览

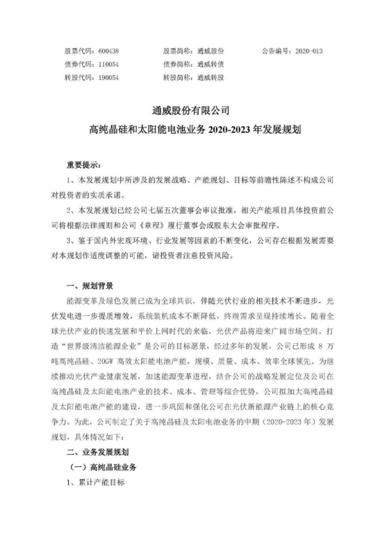
2月12日,通威股份发布多份公告。其中包括“通威股份高纯晶硅和太阳能电池业务2020-2023年发展规划”、“通威股份关于投资建设年产30GW高效太阳能电池及配套项目的公告”等重要公告,明确未来四年将建设达100GW太阳能电池和29万吨高纯晶硅 



在通威股份高纯晶硅和太阳能电池业务2020-2023年发展规划中,通威明确:高纯晶硅业务,2020年累计产能目标8万吨,2021年11.5—15万吨,2022年15—22 万吨,2023 年 22—29 万吨。 

太阳能电池业务累计产能目标为:2020年30-40GW,  2021 年40—60GW ,2022 年60—80 GW,2023 年80—100GW。  



另、在通威股份关于投资建设年产30GW高效太阳能电池及配套项目的公告中,通威明确:为进一步扩大通威股份有限公司在高效太阳能电池产业的规模优势,夯实公司在光伏产业的核心竞争力,通威股份及下属通威太阳能有限公司拟与成都市金堂县人民政府签订《光伏产业基地投资协议》,在成都市金堂县投资建设年产 30GW 高效太阳能电池及配套项目。项目将分期实施,总投资预计为人民币 200 亿元,成都市人民政府及金堂县人民政府通过下属国有投资公司按项目实际投资进度提供资金支持约 60 亿元,占项目总投资的 30% ,经公司同意或认可的方式(包括但不限于股权、债权等)参与项目建设。 



 

 

 


分享到:
相关文章 iTAG:
没有相关文章
频道推荐
服务中心
微信公众号

CESI
关于本站
版权声明
广告投放
网站帮助
联系我们
网站服务
会员服务
最新项目
资金服务
园区招商
展会合作
节能产业网是以互联网+节能为核心构建的线上线下相结合的一站式节能服务平台。
©2007-2019 CHINA-ESI.COM
鄂ICP备19009381号-2
节能QQ群:39847109
顶部客服微信二维码底部
扫描二维码关注官方公众微信