华体会(中国)-华体会(中国) 华体会网页版登录入口 政策法规 产业市场 节能技术 能源信息 宏观环境 会议会展 活动图库 资料下载 焦点专题 智囊团 企业库
产业市场  节能产业网 >> 产业市场 >> 产业动向 >> 正文
“争夺战”开启!全球动力电池回收领域加紧布局
来源:电池中国网 时间:2020/2/11 23:05:51 用手机浏览

近日,宁德时代官宣供货特斯拉,两大巨头携手上演了动力电池领域的开年大戏,一时间,在A股普跌的环境下,宁德时代不仅没走低,反而几度涨停。业内人士认为,近期宁德时代利好消息不断,是造成宁德时代股价走高的根本原因。



《日本经济新闻》报道称,宁德时代参与投资的中国电动汽车新兴制造商拜腾,于近期同日本丸红公司(以下简称“丸红”)展开了全新的资本合作。报道称,丸红已与拜腾签署资本合作协议,出资额为数亿日元,如果合作顺利,丸红将考虑追加投资。据电池中国网了解,此次丸红欲与拜腾合作目的明确,就是希望通过拜腾来获得大量废旧车载动力电池的来源,经过梯次加工成大型蓄电池,来稳定其风能和太阳能等可再生能源产品的有效利用。同时,有机构分析认为,丸红急于同拜腾建立紧密关系,或有意通过拜腾与宁德时代建立联系,以期在采购废旧动力电池时拥有竞争优势。



无独有偶,日前伊藤忠商事通过与比亚迪联合创始人之一的深圳普兰德储能技术有限公司进行资本及业务合作,间接获得比亚迪大量废旧动力电池。伊藤忠商事计划从2020年开始陆续启动回收再利用业务,将废旧动力电池梯次改造成大型蓄电池,用于家庭储能等领域。



快速普及的新能源电动汽车,催生了庞大的废旧动力电池市场,从顶层建设到底层布局,我国动力电池回收再利用市场日益规范,体系建设也日趋完善。部分国外企业对于这块“蛋糕”可谓是垂涎已久,随着争夺战序幕的拉开,果断入局,从构筑废旧电池供应链的前端切入,确保回收废旧动力电池的数量和供应体系。



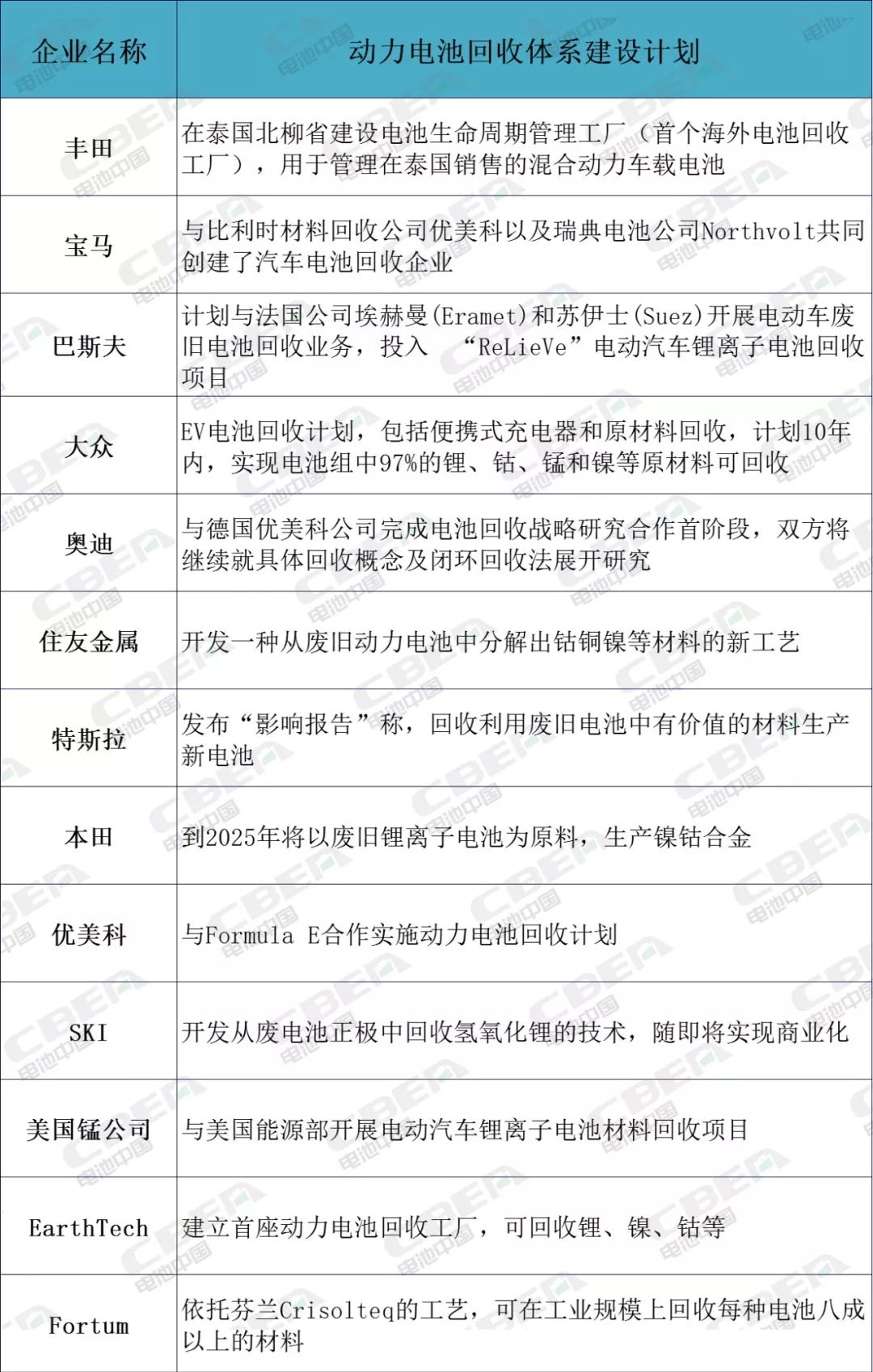
与中国动力电池回收市场一样,随着全球新能源电动汽车体量的不断扩大,全球动力电池回收市场也在进一步扩容。与此同时,国外一些主流主机厂、电池厂、材料企业及回收机构也公布了详细的动力电池回收体系建设计划。



\


近年来,诸如此类的消息频频传出,可见市场对于动力电池回收再利用领域的前景非常看好。但目前全球范围内,关于动力电池综合利用的商业模式、技术创新、体系建设、应用领域等方面的研究还在探索阶段,闭环产业链的快速建设仍有阻力。随着市场对废旧动力电池回收再利用等方面需求不断提升,各个国家和地区也会逐渐找到符合自身发展的解决方案。


在借鉴部分国外先进经验的同时,我国动力电池回收市场现已初步形成了较为稳定的市场格局。2019年年底,国家工业和信息化部印发《新能源汽车废旧动力蓄电池综合利用行业规范条件(2019年本)》和《新能源汽车废旧动力蓄电池综合利用行业规范公告管理暂行办法(2019年本)》两个行业规范文件,也从顶层设计和规划上推动了我国动力电池回收体系的建设和进一步完善。未来我国动力电池回收体系的构建和完善,还需要多方市场主体参与并形成合力,凝心聚力做好动力电池回收工作的治本之策,切实履行责任,不断攻克发展难题。


分享到:
相关文章 iTAG:
探索中前行 我国动力电池回收体系初具规模
数字化、储能、微电网将成为2020年能源主要发展趋势
“光储充” 一体化充电站火热背后
充分利用微电网发展新能源
杜祥琬:分布式能源是能源发展重要方向 且须跟储能结合
动力电池回收成本高等问题待解
7月动力电池总装机增速放缓
引导动力电池回收进入市场运营
频道推荐
服务中心
微信公众号

CESI
关于本站
版权声明
广告投放
网站帮助
联系我们
网站服务
会员服务
最新项目
资金服务
园区招商
展会合作
节能产业网是以互联网+节能为核心构建的线上线下相结合的一站式节能服务平台。
©2007-2019 CHINA-ESI.COM
鄂ICP备19009381号-2
节能QQ群:39847109
顶部客服微信二维码底部
扫描二维码关注官方公众微信